Registration Process

Terminology in Trademark Registration Process

New Application

The application has been filed and the data pertaining to the trademark application has been updated in the records of the Trade Mark Registry.

Send to Vienna Codification

This applies to non text trademarks having logo, label or artwork. At this stage codes are assigned to the trademark as per Vienna codification

Formalities Check Pass

The application has satisfied all documentary requirements. And the application is now ready for moving to the successive stage.

Formalities Check Fail

The Trade Mark Registry has noticed certain discrepancies in the documents filed, which need to be addressed and rectified.

Marked For Exam

This means the trademark examiner has taken the application for close examination

Objected

This happens when an adverse examination report is issued, based on currently registered trade marks, or other pending applications. This mostly indicates that the application has been examined and requires slight modifications or compliance or is going to be advertised in the journal.

Refused

The application is refused after receiving the applicant’s response to adverse examination report

Advertised Before Accepted

The application is ready to be published in the trademark journal for a period of 120 days, and is open for opposition by a third party

Opposed

A third party has filed an objection to the trademark

Abandoned

If the applicant fails to respond to communications from the Trade Mark Registry, the application is treated as abandoned after a certain period of time.

Withdrawn

When the applicant files the required documents to withdraw the application it is treated as withdrawn

Removed

This means the application has been technically removed from the trademark register

Registered

This is the final stage, wherein the trademark is registered for a period of ten years. And the trade mark certificate is sent to the applicant.

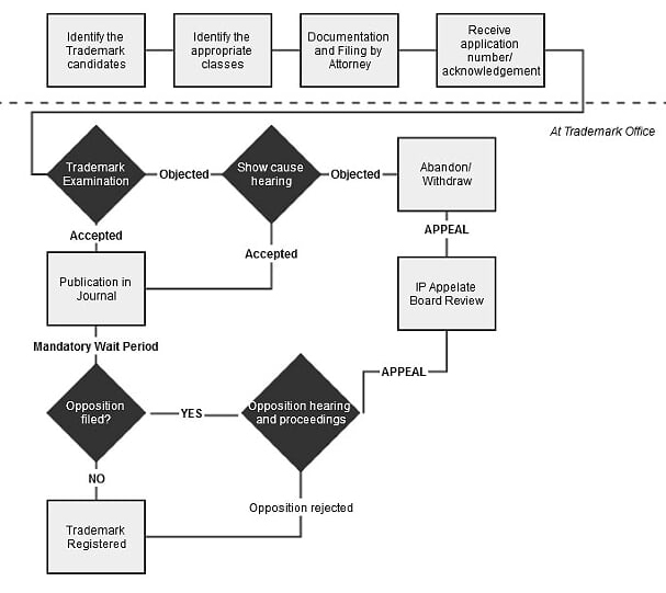
Trademark Registration Process Flow Chart

Are you interest to contact with us?

Got a question? Send us a message and we'll respond as soon as possible.

  • Our Phone:+91-98107-37576
  • Email Address:trademark24x7@gmail.com
  • Offuce hour: 9AM - 5PM
Thank you
Error occurred while sending email. Please try again later.